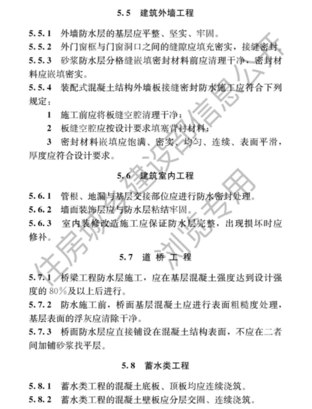
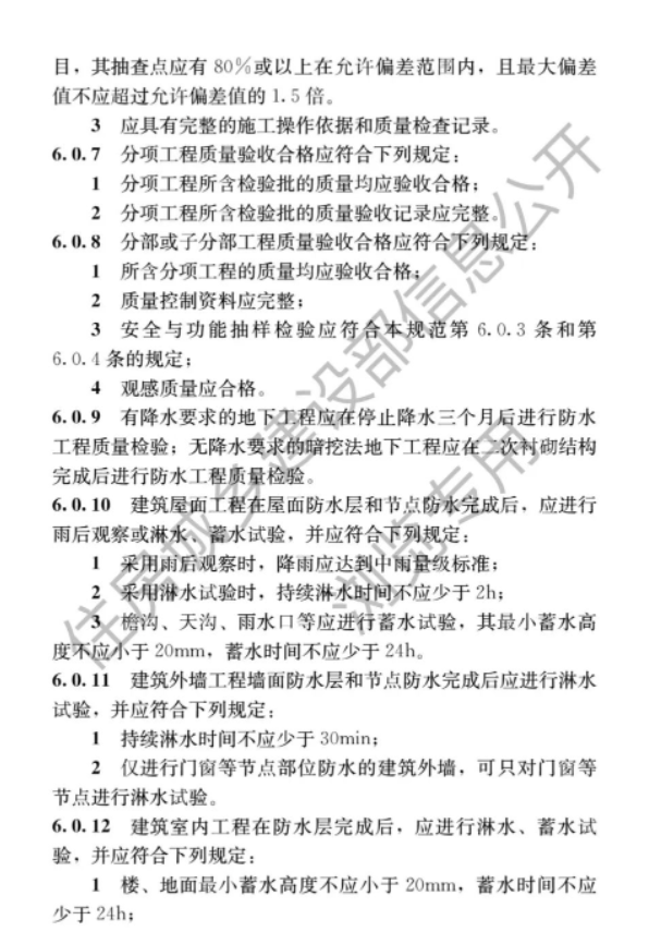
新闻中心column
联系我们
contact us
13892756036
宝鸡市防水协会官网
电话:0917-3618848
QQ:360612198
邮箱:360612198@qq.com
地址:宝鸡市体育厂3楼
转发:重磅!全文强条《建筑与市政防水通用规范》(GB 55030-2022)批准发布!明年4月1日起实施!
添加时间:2023-04-13 作者:网站编辑员










































上一篇:变更通知
下一篇:转发:宝鸡市2023年市级重点项目计划

